




About
AI-Powered Table Assistant
This app is designed to simplify and enhance the way users work with tabular data from Excel or CSV files. It allows users to upload, visualize, and manipulate multiple spreadsheet files within a single, intuitive interface. The key innovation lies in its integration with an AI-powered chat assistant, enabling users to interact with their data using natural language.
Key Features
- Multi-File Support
Users can upload and manage multiple Excel (
.xlsx
) and CSV files simultaneously, making it easy to work across datasets. - Multi-Sheet Viewer The app supports Excel workbooks with multiple sheets, allowing users to navigate and switch between sheets seamlessly.
- Smart Data Selection Users can select specific rows, columns, or data blocks from a table to create new sub-tables. This feature is useful for isolating relevant data for focused analysis or transformation.
- AI Chat Assistant The most powerful feature of the app is an integrated AI chat interface. Users can communicate with the assistant to: Clean and transform table data (e.g., reformatting, filtering, sorting, merging columns) Generate charts and visualizations based on selected data Perform data analysis or extract insights Automate repetitive spreadsheet tasks The AI has full access to the selected data and can understand the context of the table, thanks to seamless integration with OpenAI's models.
- Clean and transform table data (e.g., reformatting, filtering, sorting, merging columns)
- Generate charts and visualizations based on selected data
- Perform data analysis or extract insights
- Automate repetitive spreadsheet tasks
- Stats
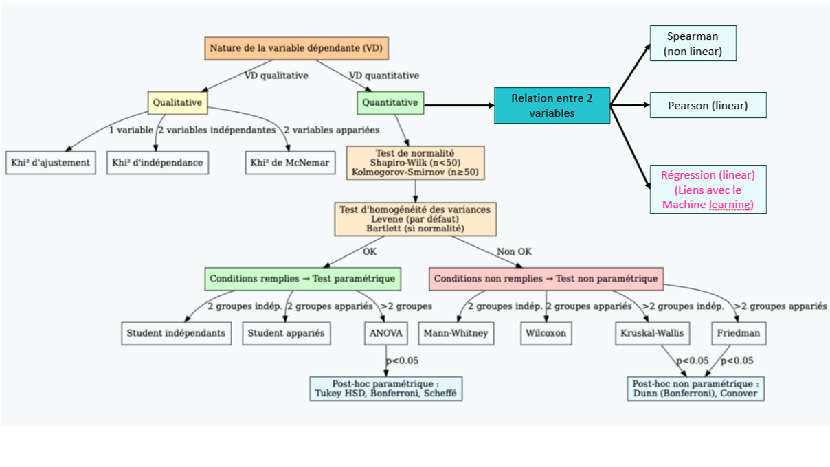
Chat to perform descriptive and inferential statistics (e.g., mean, median, standard deviation, correlations, regressions, hypothesis testing)
How It Works
- Users upload one or more Excel or CSV files.
- The app parses and displays the data, supporting multiple sheets where applicable.
- Users can explore the data visually and select parts of it as needed.
- Through the AI chat interface, users can ask for transformations, calculations, statistical analyses, or visualizations.
- The processed results (e.g., transformed tables or charts) are displayed in the app and can be downloaded or reused.
Benefits
- No need to write formulas or scripts
- AI interprets natural language instructions
- Works with complex, multi-sheet files
- Saves time on data preparation and reporting
- Provides statistical insights directly from your data
- Ideal for non-technical users and analysts alike
Comments (0)
Write a comment